继昨天(3月28日)郭麒麟方回应“KTV传闻”,称经与团队核实为朋友私人聚会,恳请大家停止造谣传谣,否认出席商K场所后,涉事的刘昊然方也发布律师声明否认相关传闻。

网络截图
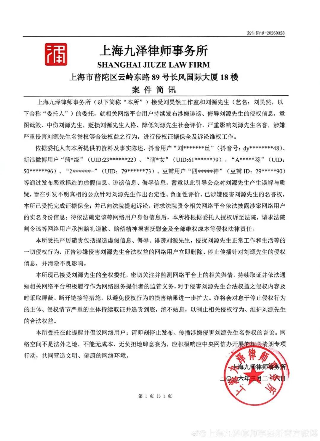
刘昊然方委托的律所发布公告表示,“近期相关网络平台上部分用户通过发布恶意捏造的虚假信息、诽谤信息、侮辱信息,蓄意以此引导公众对刘源先生(艺名刘昊然)产生误解与质疑,旨在引发不明真相的公众针对刘源先生作出否定性、负面性评价,已涉嫌侵害刘源先生的名誉权”,“本所已受托完成证据保全,将向法院提起诉讼”。

今早(3月28日),刘昊然工作室转发消息,所委托律所今早再次发布公告。
据律所今早发布的截图显示,已以“刘源”(艺名刘昊然)名义提交多份名誉权纠纷立案登记申请。

最新公告称,“短视频平台用户“刘*******丝”(dy********48)、微博用户“菏*缘”(UID:23******22)、“萌*女”(UID:61******79)、“A*****葵”(UID:50******96)、“Z******-”(UID:79******73)、豆瓣用户“四****神”(ID:29*****90)等通过发布恶意捏造的虚假信息、诽谤信息、侮辱信息,蓄意以此引导公众对刘源先生产生误解与质疑,旨在引发不明真相的公众针对刘源先生作出否定性、负面性评价,已涉嫌侵害刘源先生的名誉权,本所已受托完成证据保全;并已向法院提起诉讼,请求法院责令相关网络平台依法披露涉案网络用户的实名身份信息:待依法确定该等网络用户身份信息后,本所将根据委托人授权诉至法院,请求法院判令该等网络用户承担赔礼道歉、赔偿精神损害抚慰金及全部维权成本等侵权法律责任。
”

当年郝蕾半跪在地,用口红在段奕宏的胸肌上写字,这表演“张
娱乐 2026-03-16
杜华早放话了,谁敢签想解约的艺人,那么谁就别在圈里混了
娱乐 2026-03-15
陈思诚卡点为佟丽娅庆生,说出了心里话!8月8日0点,陈思诚在社交媒体发文,
娱乐
26+
虞书欣父母合同纠纷案揭秘:1000万保证金如何追回
娱乐
23+
蒋欣在福建街头被偶遇,她现在看着好瘦,两条腿很细,皮肤白到发光,状态太好了!女明
娱乐
24+
这次东极岛路演,倪妮可给咱提了个超有用的醒。哪怕你像倪妮一样漂亮,身材还好到爆,
娱乐 29+
娱乐圈里刘宇宁最想合作的女演员根本就不是李一桐,也不是宋祖儿,而是现在很
娱乐
30+
黄晓明又离婚了?他和叶珂育有一女,黄晓明不行啊,两结两离,这不能都怪女方吗?我
娱乐
27+
孙俪邓超带娃美国度假 15年婚姻如何经营成诗
娱乐
24+
一次,费玉清在日本女友家留宿,贴心的女友早早为他刚好洗澡水,结果他刚刚跨进浴缸,
娱乐
22+
突然佩服陈志朋!不是因为他直播赚了多少钱,而是因为他真的是拿得起放得下身段
娱乐
30+
王小源回忆T佑借钱500万,迟疑10秒问了一句话!
娱乐
24+
具俊晔墓地穿帮!帐篷香槟摆拍,对比隔壁邓丽君墓地鲜花环绕、雕像矗立,大S寒酸墓碑
娱乐
24+
谭松韵和赵露思在签公司上,已经是两条路上的人了
娱乐
23+
李一桐能否取代白鹿成为古偶新一姐?双姝竞争分析
娱乐
27+
娱乐 18+
我妈看到董璇,她说董璇这个人其实跟谁在一起都不会幸福她就适合自己过,你看
娱乐
23+
章子怡吴京央视镜头真实状态如何?实力演员不靠美颜滤镜
娱乐
22+